Skip to main content
Mars logo
  • 关于玛氏
    关于玛氏

    一个多世纪以来,我们始终坚信:今日之行,明日之兴。

    概述
    • 玛氏五大原则

      我们的原则是企业的基石,贯穿于我们每日的工作。

    • 玛氏指南针

      玛氏指南针指引着我们朝着正确的方向前进,迈向我们期待的未来。

    • 管理层团队

      玛氏全球领导团队为企业的发展奠定了扎实的根基,同时也为长远的发展指明方向。

    • 我们的历史

      经过五代传承,玛氏始终为人们和其爱宠提供深受喜爱的产品和服务。

    • 政策和实践

      每一天都是采取行动、创造美好明日世界的良机。毋庸置疑,我们所秉持的政策及相关实践将帮助塑造未来。

    All About (Footer)

    • 政策和实践
    • 招贤纳士(打开新窗口)
    • Facebook(打开新窗口)
    • Instagram(打开新窗口)
    • LinkedIn(打开新窗口)
    • Youtube(打开新窗口)
  • 我们的品牌
    我们的品牌

    无数家庭以及宠物成员喜爱我们的品牌、产品和服务,并将这份爱代代相传。

    概述
    • Mars pet care logos china
      Petcare

      宠物营养、健康和兽医服务,为宠物创造更美好的世界。

    • China snacking
      Snacking

      世界上备受欢迎的巧克力、点心和零食,打造更美好的时刻,带来更多笑容。

    • Masterfood logo
      Food & Nutrition

      健康、美味的食品已成为消费者日常生活的一部分。

    Our Brands (Footer)

    • 玛氏品牌:从A到Z
    • 政策和实践
    • 招贤纳士(打开新窗口)
    • Facebook(打开新窗口)
    • Instagram(打开新窗口)
    • LinkedIn(打开新窗口)
    • Youtube(打开新窗口)
  • 可持续发展计划
    可持续发展计划

    我们致力于为合作伙伴和业务所在的社区创造一个安全、健康和可持续发展的世界。

    概述
    • 一代人的可持续发展计划(打开新窗口)

      查看进度和影响报告

    • 护地球健康繁荣

      了解我们雄心勃勃的环保目标如何推动我们实现环境改善的愿景。

    • 助人类蓬勃发展

      了解一代人的可持续发展计划如何旨在为我们价值链中的 100 万人赋能。

    • 促人宠福祉建设

      了解我们如何提供值得信赖的产品和服务,帮助人们及其宠物过上更健康、更快乐的生活。

    Sustainability Plan (Footer)

    • 可持续发展报告(打开新窗口)
    • 供应链和采购
    • 政策和实践
    • 招贤纳士(打开新窗口)
    • Facebook(打开新窗口)
    • Instagram(打开新窗口)
    • LinkedIn(打开新窗口)
    • Youtube(打开新窗口)
  • 新闻和故事
    新闻和故事

    阅读我们来自全球的最新观点、故事和新闻稿,了解我们的同事如何共同创造更美好的明天

    最新新闻
    • 按主题浏览
      • 公司新闻
      • 品牌新闻
      • 可持续发展
      • 宠物护理
      • 多元化和包容性
      • 创新与科技
      • 健康与福祉
      • 科学与研究
    • 按类型浏览
      • 观点
      • 新闻稿和声明
      • 故事

    News & Stories (Footer)

    • 全球媒体联络
    • 政策和实践
    • 招贤纳士(打开新窗口)
    • Facebook(打开新窗口)
    • Instagram(打开新窗口)
    • LinkedIn(打开新窗口)
    • Youtube(打开新窗口)
  • 联系我们
  • 全球媒体联络
  • 招贤纳士(打开新窗口)
您正在以中文查看中国
选择市场和语言
玛氏全球
English
English
非洲
南非
English
English
美洲
阿根廷
Español
Español
巴西
Português
Português
加拿大
English
Français
墨西哥
Español
Español
亚洲及太平洋
澳大利亚
English
English
中国
中文
中文
印度
English
English
印度尼西亚
English
Bahasa
日本
日本語
日本語
哈萨克斯坦
Русский
Русский
韩国
한국어
한국어
中国台湾
中文
中文
欧洲
奥地利
Deutsch
Deutsch
比利时
English
English
捷克共和国
English
Česky
丹麦
English
Dansk
芬兰
Suomi
Suomi
法国
Français
Français
德国
Deutsch
Deutsch
希腊
English
Ελληνικά
匈牙利
English
Magyar
爱尔兰
English
English
意大利
Italiano
Italiano
立陶宛
English
Lietuvių
荷兰
Nederlands
Nederlands
挪威
English
Norsk
波兰
Polski
Polski
葡萄牙
English
Português
斯洛伐克
English
Slovensky
西班牙
English
Español
瑞典
English
Svenska
瑞士
Deutsch
Deutsch
土耳其
Türkçe
Türkçe
英国
English
English
乌克兰
Ukrainian
Ukrainian

Your Current Selection Global

玛氏搜索

  • 建议
  • 查看更多结果

精选搜索词

  • Skittles
  • Starburst
  • altoids
  • annual report
  • snickers

Breadcrumb

  1. 主页
  2. 新闻和故事
  3. 无糖口香糖能“抗菌”?研究发现无糖口香糖有效控制牙菌斑形成
  4. 2021年玛氏碳足迹报告公示

2021年玛氏碳足迹报告公示

故事
2022年8月30日
1分钟阅读
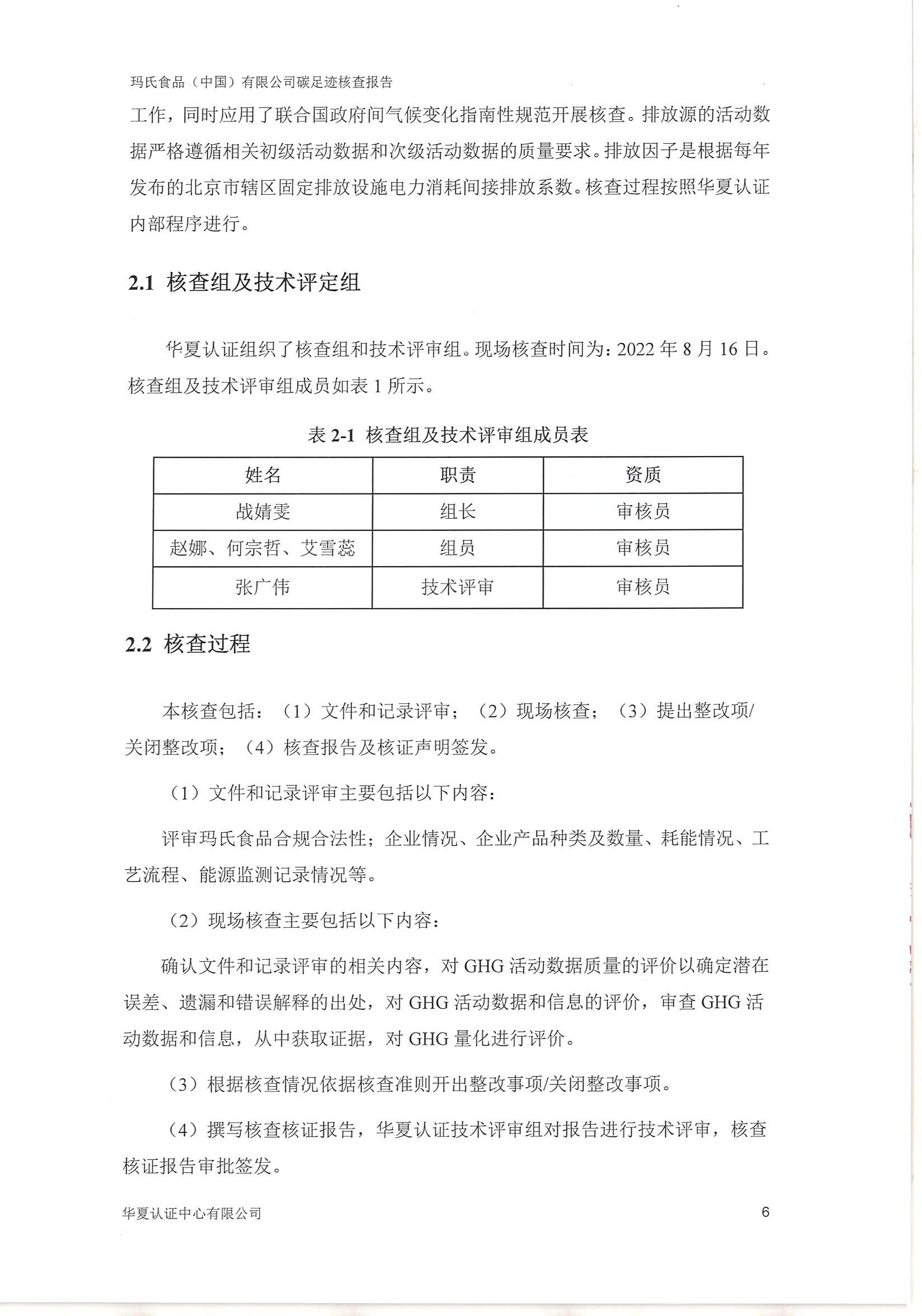
┬Ω╩╧╠╝╫π╝ú(2)_ 00
┬Ω╩╧╠╝╫π╝ú(2) _01
┬Ω╩╧╠╝╫π╝ú(2)_ 02
┬Ω╩╧╠╝╫π╝ú(2) 03
┬Ω╩╧╠╝╫π╝ú(2)_ 04
┬Ω╩╧╠╝╫π╝ú(2) _05
┬Ω╩╧╠╝╫π╝ú(2 6
┬Ω╩╧╠╝╫π╝ú 7
┬Ω╩╧╠╝╫π╝ú 8
┬Ω╩╧╠╝╫π╝ú 9
┬Ω╩╧╠╝╫π╝ú 10
┬Ω╩╧╠╝╫π╝ú 11
┬Ω╩╧╠╝╫π╝ú 12
┬Ω╩╧╠╝╫π╝ú 13
┬Ω╩╧╠╝╫π╝ú 14
┬Ω╩╧╠╝╫π╝ú 15
┬Ω╩╧╠╝╫π╝ú 16
┬Ω╩╧╠╝╫π╝ú 17

关于玛氏的更多信息

厄瓜多尔可可供应链净零转型 Hero Image
厄瓜多尔可可供应链净零转型 Hero Image
bell icon
新闻稿
2026年5月18日
玛氏与ofi达成战略合作,加速推进厄瓜多尔可可供应链净零转型
玛氏中国
玛氏中国 斩获 FBIF Wow食品创新奖六项大奖
玛氏中国 斩获 FBIF Wow食品创新奖六项大奖
bell icon
新闻稿
2026年5月11日
实力占榜!玛氏中国斩获 FBIF Wow食品创新奖六项大奖
玛氏中国
团体标准 《全价宠物食品(犬、猫)营养指南》 正式发布
团体标准 《全价宠物食品(犬、猫)营养指南》 正式发布
bell icon
新闻稿
2026年4月29日
玛氏多品牌亮相第三届宠物食品论坛:以全球积淀助推本土创新与产业升级
玛氏中国
Scientist, woman holding her dog, and group of women
Scientist, woman holding her dog, and group of women
bell icon
新闻稿
2026年3月17日
玛氏公司宣布启动“玛氏影响力基金”,以长期投入带来持久影响
Mars Global
玛氏 MMS
玛氏 MMS
bell icon
新闻稿
2026年1月20日
玛氏M&M’S® 迪士尼小镇店启幕,上海成为全球唯一“双店城市”
玛氏中国
玛氏箭牌 永和工厂
玛氏箭牌 永和工厂
bell icon
新闻稿
2025年11月24日
一颗糖果的数智革命:玛氏旗下工厂入选国家级“卓越级智能工厂”
玛氏中国
m-logo
今日之行
明日之兴
Mars Home
  • 联系我们
  • 招贤纳士(打开新窗口)
  • 全球媒体联络
关注我们
  • Facebook(打开新窗口)
  • Instagram(打开新窗口)
  • LinkedIn(打开新窗口)
  • Youtube(打开新窗口)
  • 隐私政策(打开新窗口)
  • Cookie通知(打开新窗口)
  • Legal(打开新窗口)
  • 可访问性(打开新窗口)
  • 玛氏校友(打开新窗口)
  • 玛氏供应商门户(打开新窗口)
  • 您的隐私选择(打开新窗口)
© 2026 玛氏及其子公司。保留所有权利